Grunewald

  1. Aktuelle Seite:  
  2. Startseite
  3. Amateurfunk
  4. Amateurfunk
Details
Kategorie: Amateurfunk

Problemfälle:

Die Beschaffung des Pluto-Plus verlief noch recht problemlos, dank zahlreicher Anleitung durch andere Amateure galt das auch für die Inbetriebnahme.

Ärgerlich wurde es erst, als aus dem TX Ausgang des Pluto-Plus kein Nutzsignal mehr kam. Das Problem bei etlichen OMs wohl bekannt, aber Hinweise auf die Ursachen waren nicht zu bekommen. Mit etlichen Stunden des Probierens und Forschens war das lösbar.

Über das Firmware Update des Gerätes gibt es zahlreiche Quellen im Netz, viele davon beschreiben das Vorgehen auch recht gut. Wenn man dann feststellt, dass der Pluto-Plus nach wenigen Sekunden wieder abstürzt, ist das dann  frustrierend. Man sucht die Ursache. Natürlich steht bei einigen Anleitungen, dass beide USB-Kabel verwendet werden sollten. Eine Begründung wäre da schon hilfreich gewesen. Wahrscheinlich haben die Autoren ähnliche Erfahrungen gemacht. Die Fehlerursache ist zwar naheliegend, jedoch kam ich zunächst nicht darauf, weil es keine Hinweise in diese Richtung habe. Im finalen Aufbau der Station mit 10 cm Leitung zur Stromversorgung geht das natürlich auch mit einem Kabel. Das war mir schon aus der ersten Phase der Inbetriebnahme bekannt, sodass ich beim Update davon ausging, dass das grundsätzlich immer so ist. Es hat jedenfalls viel Zeit und eine zerschossene Firmware gekostet.

Mit der Firmware von F5OEO war das PTT-Problem gelöst, aber doch noch nicht so ganz. Das PTT-Signal im Pluto-Plus war ursprünglich mit 1,5 kOhm gegen +5 V geschaltet. 3 mA sollte der MOSFET doch schalten können. Mit Aktivierung des PTT-Signals sank die Spannung auf der PTT-Leitung aber nur um etwa 400 mV ab. Zunächst befürchtete ich einen Defekt. Mit einem Lastwiderstand von 33 kOhm fiel die Spannung auf 0 V. Das erforderte noch einmal die Anpassung der Schaltung, beim Prototyp wurde hier zu ein PNP-Transistor verwendet, der die PTT Leitung des Gerätes dann gegen Masse zieht und so den MOSFET entlastet.

.PTT neu

Leider musste ich die Leiterplatte des Controllers  auch zweimal machen lassen. KICAD hatte in der ersten Version die Masseflächen über einige Leiterbahnen gezogen. Durch den Lötstopplack ist das auch gar nicht aufgefallen, erst einige Kurzschlüsse wiesen auf das Problem hin.

Die Schaltflanken des Signals zur Justierung des LNBs waren zunächst ziemlich verschliffen. Der PS 170 der zunächst für Q6 eingesetzt war, hat zwar eine recht hohe Grenzfrequenz, aber die Kapazität von Gate zu Source überforderte den ESP 32 offenbar an dieser Stelle. Der Einsatz eines normalen NPN-Transistors schaffte Abhilfe.

Details
Kategorie: Amateurfunk

Grundlegende Dinge:

Den meisten OMs dürfte die Ardino Entwicklungsumgebung bekannt sein, man kann sie unter https://Arduino.cc kostenfrei herunterladen. Ein Doppelklick auf die Installationsdatei führt weiter. Im Menü ist unter Tools bei Preferences bei Additional boards manager urls noch der Eintrag von  https://raw.githubusercontent.com/espressif/arduino-esp32/gh-pages/package_esp32_index.json , damit die Software mit dem ESP32 umgehen kann.

Ein Klick auf eine der Dateien des Ordners mit dem Programm Dateien lädt alle Dateien des Projektes in den Editor. Damit der Compiler etwas damit anfangen kann, müssen wir ihm den Prozessor nennen, das geschieht unter Tools bei Boards , wo man aus der Liste rechts bei ESP32 das Board ESP32 DEV MODUL auswählen muss. Spätestens zu diesem Zeitpunkt erfolgt der Download der dafür benötigten Dateien und eventuelle Updates davon.

Dann muss man noch den verwendeten Port unter Tools angeben. Das ist der Port, der beim anstecken des Boards an den PC automatisch hinzukommt.

Mit File und dann Save wird das Programm unter Dokumente/Arduino abgelegt. In diesen Ordner gehört auch der heruntergeladene Ordner Libraries. Falls es in dem Verzeichnis bereits einen Ort war dieses Namens gibt, sollte man den mit Strg + C, Strg + V kopieren, damit man ihn hinterher mit der Kopie wiederherstellen kann. In dem man den heruntergeladenen Ordner Libraries in den Ordner Dokumente/Arduino kopiert, fügt man die neuen Dateien hinzu.

Der Übersetzungsvorgang sollte mit einem Klick auf das Häkchen in der grünen Zeile erfolgen. Etwas Geduld es erforderlich. Mit dem Pfeil nach rechts in der grünen Zeile wird die kompilierte Datei auf den ESP32 geschrieben.

Anpassungen:  

Die Software es eigentlich die Anregung, es besser zu machen. Bei der Erstellung der Software für meine Steuergeräte verwende ich Module, die in den Projekten immer wieder vorkommen. Diese sind dann meist es etwas umfangreicher, damit sie mit kleinen Anpassungen anwendbar sind. Das betrifft z.B, die ModuleWDog, Sonst,WLAN, LAN, NTP oder Ports.

Angepasst werden müssen auf jeden Fall im Modul  Pref die Einträge von netzAdr[] und die von gerAdr[]. Der erste Wert gehört zum WLAN der zweite zum LAN-Anschluss. Darüber hinaus muss die ssid und das zugehörige Passwort angepasst werden. Ebenso sollte dieAP_SSID und das zugehörige Passwort entsprechend gesetzt werden. Die Dateien für die Preferences werden beim Programmstart neu geschrieben, falls die noch nicht auf dem ESP 32 sind. Dazu werden dann die Vorgaben aus dem Programmtext benutzt. Die können später auf der Weboberfläche unter dem Punkt Parameter verändert werden. Hier sind noch viele nicht benutzten vorhanden, in denen man eigene Anpassungen ablegen kann. Das steht bei mir erst an, wenn die Station fest verbaut ist. 

Details
Kategorie: Amateurfunk

Firmware auf den Pluto-Plus schreiben.

Pluto Laufwerk

Wenn man den Explorer des PC geöffnet hat und den Daten-Port eines funktionierenden Pluto plus per USB Kabel mit dem Rechner verbindet, erscheint nach wenigen Sekunden ein neues Laufwerk. So wie bei einem USB Stick kann man es öffnen und ein Verzeichnis mit einigen Daten einsehen. Das sollte eigentlich bekannt sein, denn man hat ja hoffentlich bei der Inbetriebnahme des Plutos die Datei config.txt angepasst, indem man die Netzwerkadresse eingetragen hat.

 

 Der Inhalt dieses Laufwerks hängt von der Vorgeschichte ab, kann also anders aussehen.

Laufwerksinhalt

Problemfall: Das Laufwerk verschwindet wieder nach ein paar Sekunden.

Ursache: Wahrscheinlich unzureichende Stromversorgung, Kabelwiderstand zu hoch.

Lösung: Auch die zweite USB Boxer mit Rechner oder Power-Bank verbinden.

Die Firmware wird als Zip-Datei geliefert, man kann den Inhalt ansehen. Auf einen funktionierenden Pluto-Plus kann man wie beim Kopieren von Dateien alle Dateien mit der Endung  frm (aber nur genau diese!) auf das Laufwerk des Pluto Pus ziehen.  Nun das Wichtigste:

Das Laufwerk des Pluto auswerfen und warten!

Der Pluto-Plus hat neben der Netzwerkboxer ein kleines Loch, durch das man das Licht von zwei LEDs sehen kann. Nach ein paar Sekunden beginnt eine der LEDs neben der Netzwerkbuchse hektisch zu blinken, das Laufwerk verschwindet aus dem Explorer, nach wenigen Minuten kommt es zurück. Weiter abwarten, bis wenigstens 1 Minute lang  die Blinkerrei geendet hat. Dann kann man den Pluto-Plus abziehen und erneut mit der Stromversorgung verbinden. Wenn das Update erfolgt ist, sind die vorher auf das Laufwerk gespielten Dateien verschwunden! Das muss so sein. Man sollte die Datei config.txt noch einmal überprüfen, manchmal verschwindet nach einem Update die dort eingetragene Netzwerkadresse.

Problemfall: der Pluto zeigt keine Lebenszeichen mehr, blinkt nicht, das Laufwerk wird nicht angezeigt

Ursache: Software zerschossen oder unpassende Software aufgespielt

Lösung: Wiederbelebung nach booten von SD Karte

.JumperSpätestens dazu muss man den Deckel des Pluto-Plus öffnen.  Am Rand der Platte ist ein Feldbettanschlüssen, auf einem ist eine Stiftleiste ein gelötet auf der ein Jumper sitzt. Darüber ist in der Doppelreihe eine freie Leiste mit Lötpunkten, wir brauchen die beiden Punkte die mit 3V3 und SD-H gezeichnet sind. Am besten lötet man dort eine Stiftleiste oder auch zwei Einzelstifte ein, Letzteres geht sogar von oben. Bei älteren Pluto-Plus heißt der Oper Anschluss 1V8, den man verwenden muss. 

 Auf die Stifte setzt man einen Jumper, das zwingt den Pluto von einer SD Karte zu booten. Die muss man allerdings erst einmal herstellen.

Der Pluto-Plus kann nur mit SD Karten bis zu 8 GB Kapazität im Format FAT32 umgehen. Ist die Karte größer, kann man sie in der Laufwerksverwaltung mit DISKPART löschen und eine neue kleinere Partition darauf anlegen. Das zu beschreiben wäre ein eigenes Projekt. Vorsicht: DISKPART löscht ohne Rückfrage nach dem Befehl CLEAN das aktuelle Laufwerk, auch das mit dem Betriebssystem! Mit SELECT DISK <Nummer> unbedingt das Laufwerk mit der SD Karte auswählen.

Jede Firmware Datei für den Pluto-Plus enthält einen Ordner sdimg, dessen Inhalt brauchen wir. Egal, welche Firmware auf den Pluto-Plus soll, wir laden zunächst die Firmware tezuka von F5OEO von GitHub herunter. Wenn man nach F5OEO  und tezuka sucht, wird man fündig, ansonsten findet man nur den japanischen Arzt, der Namensgeber war.

 

Inhalt Update

ProfessorWir laden den Inhalt (!) des Ordners sdimg am PC auf die SD Karte, nicht den Ordner selbst, werfen die SD-Karte anschließend aus und stecken die in den Pluto-Plus. Dann suchen wir den Taster DFÜ auf der Platine. Die ist neben dem Professor, nah an der Netzwerkbuchse.

Man drückt die Taste und hält sie fest und steckt dann erst (!) das Datenkabel in den PC. Wenn die Blinkerei beginnt, kann man die Taste loslassen. Nach meiner Erfahrung geht das mit nur einem Kabel zum Pluto-Plus

Es geht so wie beim Firmware Update: Warten, wenn die Blinkerei geendet hat noch eine Pause lassen, dann sollte auch das Laufwerk wieder sichtbar sein.

Sicherheitshalber den Pluto ohne gedrückte Taste aber mit dem Jumper neu starten.

Nun kann man die gewünschte Firmware auf das Pluto-Plus Laufwerk kopieren, das sind nur die beiden frm- Dateien.

Das Pluto-Plus Laufwerk auswerfen (!) , erst wenn nichts mehr blinkt, kann man das USB Kabel abziehen und anschließend den Pluto-Plus ohne den Jumper neu starten. Dazu sollte man zwei Kabel verwenden.

Die SD Karte wird dazu nicht mehr benötigt, sie scheint aber den Pluto-Plus auch nicht zu stören, wenn der Jumper fehlt.

Auf dem Pluto-Plus Laufwerk sind dann die frm- Dateien verschwunden, es taucht wieder der normale Inhalt des Laufwerks auf.

 Achtung: Man muss an dieser Stelle die Datei config.txt prüfen und wahrscheinlich neu anpassen.

Dann sollte der Pluto wie früher funktionieren. Andernfalls wiederholt man den Neustart mit Karte.

Grundsätzlich kann man die gewünschte Firmware auf die Karte kopieren und von dort booten. Dazu dient auch dann der Inhalt des Ordners  sdimg.

 

Details
Kategorie: Amateurfunk

Zusammenbau 3

Abb. 1

Hier soll ein einfacher SDR-Transceiver für QO 100 vorgestellt werden. Das Gerätekonzept ist einfach ge­halten, sodass das Projekt mit wenigen Komponenten realisierbar ist. Abb. 1  zeigt den Prototyp bei der Montage.

Die Vorgeschichte

Etwa seit Anfang 2019 steht den Funkamateuren QO 100 zur Verfügung. Weil er geostationär ist, er­übrigt sich die Antennennachführung, was den Betrieb erheblich erleichtert. Schon bald gab es viele Aufbauten, um über QO 100 zu arbeiten. Für erste Versuche wurde oft ein normaler LNB für DVBS-Empfang eingesetzt, der dann allerdings leider Ausgangssignale  lieferte, die weit ab von je­dem Ama­teurfunkband liegen. Für RTL-Sticks war das kein Problem, und so hörten wir erste Signale mit sehr wenig Aufwand.

Die Frequenzstabilität normaler LNBs ist für Amateurfunkzwecke völlig unzureichend und auch die RTL-Sticks erwiesen sich nicht als frequenzstabil. In der Praxis kam man ab und zu mal am Satellitenband vorbei, befriedigend war das nicht. Der Sendezweig bei etwa 2400,25 MHz ist da schon ein bisschen anspruchsvoller, da 2019 keine 13 cm-Funkgeräte mehr mit SSB-Betrieb angebo­ten wurden.

Also wurden noch verfügbare Transverter eingesetzt, die allerdings dann um eine PA ergänzt werden mussten. Das 13cm-Band ist auch nicht sehr „kabelfreundlich“, die PA sollte in Antennennähe sein. Die benötigten Helix Antennen sind aber relativ leicht selbst zu bauen.

Es gab zahlreiche Rezepte, LNBs frequenzstabiler zu machen und dazu zu bringen, Ausgangssignale im 2 m Band oder 70 cm Band abzuliefern. Die Größe der Bauteile in einem LNB erfordert aber oft Arbeitsmethoden eines Uhrmachers. Das ist nicht jedermanns Sache.

Im Laufe der Zeit kam immer mehr industriell hergestelltes Equipment auf den Markt, aber leider oft exorbitant teuer. Bei selbstgebauten Anlagen mussten für den Sende- und Empfangsweg getrennte Funkgeräte einsetzen, denn die Verbindungen sind voll-duplex. Mit den Transvertern ergibt das insge­samt oft ziemlich unhandliche Installationen, die umständlich zu händeln waren. Portabelbe­trieb war fast unmöglich


QO100-Betrieb heute

Inzwischen sind fast alle neu auf den Markt kommenden Amateurfunkstationen Digitalgeräte. Auch wenn die Meinungen darüber auseinander gehen, es ist heute „State oft the Art“. Die Funktionsweise eines SDR ist oft genug beschrieben worden, eine amateurfunkmäßige Einführung ist bei [1] zu fin­den.

Auch die „Maker“ unter den Funkamateuren haben die SDR-Technik entdeckt und für den Kontakt über QO 100 genutzt. Ein einfacher Ausgangspunkt ist ein kleines Plastikkästchen „Adalm Pluto“, das eigentlich für Lehr- und Ausbildungszwecke gedacht war. Mit etwas Software und einem FPGA ist hier ein kompletter Transceiver  mit dem Volumen einer größeren Zigarettenschachtel realisiert wor­den. In der Anfangszeit war der noch erfreulich günstig zu haben. Inzwischen hat sich der Preis mehr als verdreifacht, die Regeln von Angebot und Nachfrage grüßen.

Der Adalm Pluto hat auch kein Problem mit den vorkommenden Frequenzen, rund 739,75  MHz im Empfangszweig und 2400,25 MHz im Sendebetrieb schafft der ohne Mühe. Allerdings ist der Signal­pegel des TX nur etwa 0 dBm, die Signalqualität lässt auch zu wünschen übrig. Um das an die An­tenne geben zu können, sind Filter, ein Vorverstärker und eine nachgeschaltete PA für rund 10 W Output erforderlich. Der größte Makel ist allerdings die völlig unzureichende Frequenzstabilität. Bei der Konstruktion wurde darauf kein Wert gelegt, er war schließlich nur für Ausbildungszwecke und nicht für den praktischen Betrieb gedacht. Der TCXO im Adalm Pluto lässt sich aber auch gegen ein stabileres Exemplar austauschen. Das ist wieder eine Arbeit, die man besser unter einem Mikroskop ausfüh­ren sollte. Das kann nicht jeder. Inzwischen kann man den Adalm Pluto auch schon umgebaut erstehen.

Außerdem muss der Adalm Pluto noch um einen PTT Ausgang ergänzt werden. Auch das ist etwas für Leute, die den Lötkurs für Fortgeschrittene besucht haben. Dennoch gibt es viele Selbstbaulösungen mit dem Adalm Pluto, teilweise als lose Sammlung der Baugruppen auf dem Stationstisch oder provi­sorisch in einem Gehäuse versteckt. Fast schon professionelle Aufbauten findet man auch. Es sind allerdings immer noch etliche Komponenten und viel Arbeit erforderlich.


Noch einfacher bitte!

Pluto Plus (2)

Abb. 2

In 2024 wurde ich auf einen „Pluto-Plus“ aufmerksam, der in einem Metallgehäuse steckt, einen ziemlich stabilen TCXO hat, dazu eine RJ45-Buchse für den Netzwerkanschluss. Auf der Platine sind bereits Anschlüsse für PTT vorgesehen. Der Pluto-Plus wird (noch) nicht in Deutschland verkauft, wahrscheinlich um sich vor markenrechtlichen Klagen zu schützen. Wenn man bei Ali-Express nach „Pluto-Plus“ sucht, wird man schnell fündig. Falls man dann einen Erstbestellerrabatt bekommt, er­hält man das Teil sogar günstiger als den Adalm Pluto. Ich habe es gewagt und das Teil bestellt, nach gut 14 Tagen lag es bei mir auf dem Arbeitstisch, siehe Abb. 2. Natürlich ist Zoll zu zahlen, die Zollabwicklung erledigt aber der Verkäufer.

Damit sollte nun eine einfachere, praxistaugliche Station gebaut werden.

Der Pluto-Plus ist fast kompatibel mit dem Original, aber eben nur fast! Installiert man Treiber und die Software „SDR-Console“, möchte der Pluto-Plus ein Firmwareupdate machen. Falls man dann unwissend die Firmware für den Adalm-Pluto aufspielt, funktioniert die Netzwerkbuchse nicht mehr. Denn der Adalm Pluto hat keine Netzwerkbuchse, folglich auch keine Software dafür. Da lauern viele Fallstricke. Später mehr dazu.

Fehlt dann noch eine geeignete PA. Es gibt einen OM, der eine kleine Firma hat, die eine pas­sende PA vertreibt. Die kann auch mit der geringen Ausgangsleistung des Pluto-Plus auskommen und hat Filter, um die Signalqualität zu verbessern. Erste Informationen findet man bei [2]. Über die dort angegebene Mail-Adresse war schnell derr Kontakt hergestellt und die Baugruppe zügig geliefert, obwohl der OM wohl viel zu tun hat.

Stabile LNBs sind heute fertig verfügbar, ein Umbau lohnt sich nicht. Man spart Zeit und umgeht das Risiko, das Teil versehentlich in Elektroschrott umzubauen. Unter dem Namen „Bullseye“ gibt es einen LNB, der bereits einen ziemlich stabilen TCXO enthält. Zusätzlich liegt an einem zweiten Aus­gang das 25 MHz-Signal des TCXO zwecks Kontrolle mit einem Frequenzzähler. Das macht Sinn, denn über diesen Ausgang kann man auch die Oszillatorfrequenz in Stufen feinjustieren. Jeder Schritt bewirkt eine Veränderung der Empfangsfrequenz von ca. 200 Hz, damit kommt man an die Wunschfrequenz. Über den ersten Ausgang erhält man das empfangene Signal. über die Änderung der Versorgungsspannung von 13V zu 19V wird die Polarisationsrichtung umgeschaltet.


Blockschaltbild

Abb. 3, Blockschaltbild

Dann braucht man noch ein bisschen Stromversorgung, die ein Industrienetzteil liefern kann. Wäh­rend die PA 28 V benötigt sind noch 19 V bzw. 13 V für den LNB und die Hilfselektrik nötig, so wie 5 V für den Pluto-Plus.

Wer es mag, baut noch eine kleine Steuerung mit Webinterface ein, zur Fernbedienung des Gerätes und um Betriebswerte abzulesen. Das sind das SWR und die Betriebsspannungen der wichtigen Bau­gruppen.


Die Schaltung

Mit diesem Ansatz erhält man eine Schaltung gemäß Abb. 3. Die PA benötigt wirklich nur vier An­schlüsse für die Versorgung, so wie die Vorlauf- und Rücklaufspannung des Richtkopplers aus der End­stufe. Der Pluto-Plus benötigt nur seine Versorgungsspannung und liefert ein PTT Signal. Er bekommt das Empfangssignal des LNB  und liefert der PA das Sendesignal.

Die Schaltung der Stromversorgung und des Controllers so wie das das Platinenlayout stehen im KI­cad 9-Format unter [3] zum Download bereit.

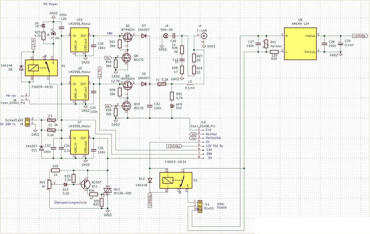
Die Versorgungspannung erzeugt ein 28 V Industrie-Schaltnetzteil, dass beim Prototyp etwas über­dimensioniert ist, es war eben vorhanden. Ausreichend sind hier etwa 70 W. Wichtig ist nur, dass hier ein Trimmer vorhanden ist, mit dem man die ursprünglichen 24 V auf 28 V anheben kann. Nach meiner Erfahrung ist das z.B. bei Netzteilen von Meanwell der Fall. Das Netzteil sitzt unter einem Montagebügel aus dem 3-D-Drucker. Darin sind große Öffnungen, um eine ausreichende Be­lüftung zu ermöglichen. Auf diesem Bügel sitzt die Netzteilplatine.

Schaltung Netzteil

Abb. 4 Stromversorgung

Drei Fertigmodule vom Chinesen erzeugen die übrigen Spannungen über Schaltregler. Die Ausgangs­spannung sollte man einstellen, ehe die Controller-Platte angesteckt wird! Dabei hat sich der Pluto-Plus als hinreichend „dicht“ erwiesen, sodass ihn die Schaltregler nicht stören. Als Lebensversiche­rung für den Pluto-Plus erzeugt ein Überspannungsschutz mit Q11 einen Kurzschluss, wenn die Ver­sorgungsspannung 5,5V überschreitet. Man justiert mit U7 auf 5,5 V Ausgangsspannung und verstellt RV2, bis der Thyristor aktiv wird.

Selbstrückstellende Sicherungen verhindern Schäden bei Kurzschlüssen, D11 schützt beim Anschluss vor schusseligen Zeitgenossen. Das Schaltnetzteil und die PA können durch zwei Leistungsrelais ge­schaltet werden. Das minimiert die Stromaufnahme im Standby. Die PA hat einen beachtlichen Ru­hestrom, sie wird nach einigen Sekunden nach Loslassen der PTT Taste von der Stromversorgung genommen. Dann bleibt die PA kühl.

Q2 und Q9 schalten die Versorgungsspannung des LNB. Die Ansteuerung erfolgt von der Controller-Platte. Auch hier schützt eine Polyfuse bei Kurzschluss. Das Widerstandsnetzwerk sorgt für die An­passung der 75 Ohm des LNB an die 50 Ohm des Pluto-Plus. Der Pegelverlust ist zu verschmerzen. Ein kleines Netzteilmodul sorgt für die Standby- Betriebsspannung. Es versorgt die Controller-Platte. Alle Anschlüsse der Netzteilplatine sind steckbar, was kleinere Arbeiten bei der Inbetriebnahme schon sehr erleichtert hat.


Die Controller-Platine beheimatet ein ESP 32-Modul von JOYIT, es wird von einem kleinen Schalt­regler U1 mit 5 V versorgt. Die Relais erfordern diesen Umweg, denn die benötigen 12 V zum Betrieb. Deren Ansteuerung muss wohl nicht beschrieben werden, überQ3 wird der Lüfter per PWM gesteu­ert. Die Schaltimpulse werden herausgefiltert, da die Lüfter- Elektronik launisch auf das PWM rea­gierte. Der zweite LNB Anschluss, führt auf die F-Buchse J3. das Oszillatorsignal wird über C15 und C14 ausgekoppelt und von einem kleinen Verstärker Q1 soweit erhöht, damit es für einen unemp­findlichen Frequenzzähler an J4 reicht.

Vielleicht etwas seltsam wird die 15 V Gleichspannung über Q13 mittels Q6 von der zweiten seriellen Schnittstelle des ESP 32 geschaltet. Die Frequenz des Oszillatorsignals kann über das Absen­ken des Gleichspannungspegels an der zweiten Buchse im Rhythmus von bestimmten ASCII-Zeichen verändert werden. Dokumentiert ist das in [4]. Eindruck auf einen der Taster SW1 bis SW3 bestimmt, welches Zeichen gesendet wird und damit die Frequenz erhöht, erniedrigt, oder den Istwert dauer­haft speichert. Verwendet man für Q6 einen BC547, verbessert sich die Flankensteilheit der Programmierspannung deutlich. Die Steuerung ist auch über das Webinterface möglich. Schaltung und Platine findet man auch bei [3].

Der LNB ist an die Controller-Unit angeschlossen, das Empfangssignal wird über die Einspeiseweiche zum Pluto-Plus durchgereicht.

Schaltung Controller

Abb. 5, Controller

U2 ist ein einfacher Vierkanal-16 Bit-AD- Wandler für die Messung der wichtigsten Betriebsspannun­gen und des SWR. Verwendet wurde hier ein Breakout, das vermeidet den Umgang mit dem winzi­gen IC. Ein eigener AD-Wandler ist sinnvoll, da die AD-Wandler im ESP32 eine üble Linearität haben und die GPIOs des ESP32 auch ziemlich knapp wurden. Die hohe Auflösung des Wandlers erlaubt ein lässiges Vorgehen mit den hier vorkommenden Spannungswerten, die Kalibrierung findet in der Software statt. Das ist immer noch genauer, als es erforderlich ist.

Das Netzwerkmodul U3 schafft einen LAN-Anschluss. Das Ausgangssignal des TX liegt frequenzmäßig dicht neben dem WLAN und Sendebetrieb bringt das WLAN leicht außer Tritt. Der W5500 wird über eine SPI-Schnittstelle angesteuert, das ist kein Hexenwerk. Wichtig: Der kleine W5500-Baustein braucht 3,3 V, nur die größere Version hat einen eigenen Spannungsregler! Das habe ich auch erst gemerkt, als es mit 5 V nicht ging,

Auch bei dieser Platine sind alle Anschlussleitungen gesteckt oder aber nur an einem Ende angelötet. Das erleichtert den Ausbau, beim Test des Prototyps war das häufiger nötig. Hier hätte man auch Stiftleisten einbauen können, aber man hätte viele sehr kleinen Kontakte Ader für Ader anpressen müssen. Vorkonfektioniert sind Kabel nur mit dem Stecker an einem Ende erhältlich.

Der Aufbau erfolgte konventionell mit nur wenigen SMD-Bauteilen. Viel Platinenplatz wäre auch nicht einzusparen gewesen. Durch die Verwendung der Module für Netzteil Spannungswandler und ESP 32 ist Raum unter den Modulen geblieben, der auch noch Bauteile aufnehmen konnte.


Tücken der Technik

Das PTT Signal des Pluto-Plus ist im Lieferzustand noch nicht herausgeführt. Es ist auf einer Reihe von drei Lötpunkten verfügbar. Hier kann man eine Stiftleiste einlöten und das Signal über eine kleine Klinkenbuchse im Gehäuse nach außen führen. Das ist auch für den Durchsschnittslöter zu bewältigen, aber Vorsicht: Der Kontaktabstand beträgt hier 2 mm!

Bei fast jeder Pluto-Plus- Firmware funktioniert leider der PTT-Ausgang nicht. F5OEO bietet aber über [5] eine eigene Firmware an, die das behebt. Bitte auch hier darauf achten, die richtige Version für den Pluto-Plus zu benutzen! Bei [6] findet man eine Anleitung, wie man die Firmware über eine SD-Karte aufspielt. Die Firmware zu ersetzen kann zu einer üblen Falle werden. Der Pluto+ lässt sich leicht bricken, wie viele Beschreibungen von Rettungsmaßnahmen zeigen.

Wenn es passiert ist, hilft [7] offiziell weiter. In schweren Fällen sollte man besser [8] kontaktieren. Mich hat das etliche Stunden gekostet, hier gibt es ein paar Tipps von mir zu diesem Thema. Nach dem Update stürzte der Pluto-Plus immer wieder ab. Wenn man ihn über beide USB-Buchsen mit Spannung versorgte, war das Problem behoben, eine böse Falle! Ursache ist wohl der Widerstand des Mikro-USB-Kabels. Bleibt das sehr kurz, reicht auch eins. Man kann das Gerät auch ohne PTT-Signal betreiben,  muss im Web-Frontend aber dann die PA-Spannung dauer­haft einschalten. Die PA wird dann automatisch über eine HF-Vox aktiviert, erwärmt sich aber auch im RX-Betrieb.

Spetrum

Abb. 6 Nebenwelle, Nutzsignal fehlt

Als eigenwillig zeigte sich auch das TX-Signal des Pluto-plus, es war plötzlich weg, nur eine Neben­welle mehr als 50 dB unter dem Signalpegel wurde ausgegeben. Bei der Konfiguration der SDR-Con­sole war unbemerkt ein Treiber für den Pluto in mehrere meiner Rechner eingedrungen. Der wurde im Gerä­temanager nicht angezeigt, er war ausgeblendet. Gerät werden eigentlich nur ausgeblendet, wenn sie nicht aktiv sind oder nicht mit dem PC verbunden sind. Software mit Tarnkappe ist immer ver­dächtig. Nach Löschen des Treibers war die Welt wieder in Ordnung, aber erst einige Stunden später!

Spektrum mit Marker

Abb. 7 Pluto-TX-Ausgang bei geringer Aussteuerung

Die Nebenwelle bleibt auch bei korrekter Funktion. Gemessen wurde ein Output von -4dBm bei Voll­aussteuerung, das darf dann an die Antenne. Die PA hat zwar noch Filter, aber die helfen nicht, wenn es um Signale im Satellitenband selbst geht.


Die Software

Sie wurde mit der Arduino-IDE entwickelt und verwendet viele Module aus anderen meiner Projekte. Das Web-Frontend erlaubt es das Gerät ein- und auszuschalten und die Einstellungen einiger Be­triebsparameter wie die Lüfterkennlinie und die Grenzwerte für SWR und Betriebsspannung einzu­stellen. Weiter können die Messwerte und Hinweise bei Fehlfunktionen angezeigt werden. Das Er­scheinungsbild ist ein wenig rustikal, mit CSS könnte man da etwas aufpeppen, es ist hier auch noch Raum für Ergänzungen vorhanden. Die Software ist bei [3] mit den erforderlichen Libraries verfügbar. Dazu gibt es noch ein paar Hinweise.

 SDR Screen

Abb. 8 Steuersoftware, frühe Version

Parameter Screen

Abb. 9 Einstellung der Betriebsparameter, frühe Bauphase

Zum Betrieb des Setups wird „SDR-Console“ im Sommer 2025 in Version 3.4 verwendet. Auch dar­über gibt es bereits genug Informationen, z.B. mit kleinen Tonproblemen bei [9].

  Messsender     SDR Console

Abb. 9                                                                                                                                     Abb.10


Fazit.

Die Kontrolle. Der Empfänger liegt ca. 4 kHz zu hoch, ermittelt mit einem Messsender über die ZF von 739,75 MHz in Bandmitte. Der TX liegt um 14 kHz daneben. Beides ist recht stabil. Ohne Kalibrierung ist das schon or­dentlich, man kann Die Abweichungen in der SDR-Console noch korrigieren. Ebenso die Abweichungen des LNB. Durch den Aufbau in einem Industriegehäuse kann die Station nahe an der Antenne innerhalb der Garage angebracht werden. Es reichen knapp 2m Antennenkabel. Ein Netzwerkkabel und ein Switch sind dort wegen der Wallbox sowieso vorhanden, ebenso eine freie Steckdose. Die Station kann also von jedem PC also nicht nur aus dem Shack benutzt werden. Auch das Tablet im Wohnzimmer wäre möglich, aber der WAF setzt hier Grenzen.

Verbesserungswürdig ist die Gehäusegröße, es wurde doch recht eng, das könnte schöner aussehen. Die Speiseweiche für die LNB-Versorgung sollte doch in ein eigenes Weißblech-Gehäuse kommen. Durch den offenen Aufbau gelangt doch etwas „Dreck“ von der Netzteilplatte in den Empfänger. Insgesamt gesehen ist das Pro­jekt noch sehr überschaubar. Ein Pluto-Plus, eine PA „von der Stange“, ein fertiger LNB.  Dazu ein wenig Stromversorgung und wer möchte kann die Steuerlogik auf einen Controller legen. Friemelige Lötarbeiten fallen auch kaum an. Ärgerlich, weil unerwartet, waren nur die Eigenwilligkeiten des Pluto-Plus.

Diesen Artikel findet man mit einigen Ergänzungen auch  bei [10], letztere stehen auch hier.  

[1] https://www.youtube.com/watch?v=O7UfpTDnRiU

[2] http://www.jdeektronik.de

[3] https://www.grunewald.info/index.php/download

{4] https://github.com/g4eml/Bullseye-Calibrator/blob/main/Bullseye%20LO%20Re-Alignment%20Procedure.pdf

[5] https://github.com/F5OEO//plutosdr-fw/releases

[6] https://github.com/plutoplus/plutoplus

[7] https://m0aws.co.uk/?p=4043

[8] Box73, Amateurfunkservice„Der Funkamteuer“ 9/2025, Seite 718ff

[9] https://www.youtube.com/watch?v=YNLBIEwfaeE

[10 https://www.grunewald.info/index.php/amateurfunk]

Ein Programierer fü Steuergeräte  schiebt einen Kinderwagen durch den Park. Kommt ein älteres Ehepaar: „Junge oder Mädchen?“ Programmierer: „Richtig!“

Details
Kategorie: Amateurfunk

LNB Umbau, August 2020

Nachdem mehrere LNB OPTICOM LTP 04H erfolgreich modifiziert wurden, gab es beim letzten Versuch einen Schock. Das Platinenlayout des LTP 04H ist grundlegend geändert worden. Das betrifft auch die Takterzeugung, das bisher verwendete „Kochrezept“ funktioniert so nicht mehr. Die Platine trägt als Datum nun den 20.8.2019, beim Vorgänger war das Datum aus 2018. Anzunehmen, dass nach und nach nur noch die neue Platine anzutreffen ist. Soweit die schlechte Nachricht.

Die gute Nachricht: Mit wenig Mühe lässt sich auch das neue Modell für uns modifizieren, dass es in das 2 m Band direkt umgesetzt, wenn man die Takterzeugung vornimmt wie DK4RV in der CQ DLL vom April 2020 vornimmt. Bild 1 zeigt den geöffneten LNB im Originalzustand. Da es leichter zu realisieren ist, soll der obere F-Anschluss das Ausgangssignal abführen, über die untere Steckverbindung wird das Oszillatorsignal eingekoppelt. Über den oberen Anschluss soll auch die Stromversorgung erfolgen, das ist aber nicht verpflichtend.

Raustreten!

Die winzige Spule, die direkt unterhalb der oberen Buchse auf die Leiterbahn gelötet ist, muss ersetzt werdn. Das ist die Speisedrossel, sie muss durch eine Spule mit höherer Induktivität ersetzt werden, diee Begründdung steht im ersten Tei. Mit einer feinen Lötkolbenspitze und einer feinen Pinzette lässt sich das Problem  „erfassen und lösen“.

Mit einem Entlögerät oder etwas Entlötlitze lässt sich der Pin der unteren F-Buchse ablöten, eventuell ist es nötig, ihn ein wenig nach oben zu biegen.

Dann muss doch der Quarz raus. Das habe ich mit einem Doppellötkolben (Tweezer) versucht und bin jämmerlich gescheitert. Der Quarz löste sich ganz leicht, allerdings mit den beiden Lötpads des Quarz. Die waren wohl noch nicht richtig warm. Glück im Unglück: Die Platine blieb brauchbar! Hier ist Geduld gefordert, eventuell eine Seite erwärmen, den Quarz vorsichtig hochbiegen und dann die zweite Seite ablöten.


Einzug der „Neuen“

An die untere F Buchse wird ein SMD-Kondensator mit 10 bis100 nF gelötet. Das zweite Beinchen dieses Kondensators wird über eine ganz feine Schaltlitze mit dem linken Pad des Quarzes verbunden (Bild 2).  Die waren an den mit dem roten X gekennzeichneten Stellen. Wegen des ungeschickten Vorgehens beim Auslöten musste die Leiterbahn zum Pad als Anschluss dienen.

Eigentlich könnte man die Speisedrossel auch dorthin löten, wo sie auch vorher saß. Allerdings ist die Baugröße des Originals nicht wirklich lötfreundlich, deshalb habe ich eine größere Bauform mit 5 µH verwendet. Sie wurde auf eine freie Stelle am oberen Spannungsregler auf die Platine geklebt. Der obere Anschluss der Spule wurde mit dem unteren Beinchen der Spannungsregler verbunden, das zweite Beinchen über einen Hilfsdraht mit der oberen F-Buchse verbunden.

Finale

Den Deckel montieren, über die obere Buchse 12 V zuführen. Die Stromaufnahme sollte bei ca. 120 mA liegen. Eventuell kann man in den Deckel im rechten Teil (!) noch eine Kunststofffolie einlegen. Etwas Silikon dichtet das Gehäuse ab, dann kann der LNB wieder in seine Hülle und eingebaut werden. Wir verwenden horizontale Polarisation, deshalb muss man den LNB um 90° verdreht einbauen, oder aber mit 18 V gespeist werden, damit die Umschaltung auf horizontale Polarisationsrichtung wirksam wird. Lötet man den unteren Drosselanschluss an die untere F-Buchse, kann man die Speisespannung über die Oszillatorleitung zuführen.

Funtionsweise

Der zentrale Chip, ein RD3567EM ist auch in diesem LNB  verbaut, prinzipiell musste das alte Verfahren auch hier funktionieren. Während in der alten Version des LNB  die Einspeisedrossel als mäanderförmige Leiterbahn ausgeführt war, sind hier SMD-Bauteile dazu verbaut. Unter der Lupe kann man mit einer nadelförmigen Messspitze die Gleichspannung vom Eingang aus verfolgen. Damit ließ sich das Bauteil unterhalb der oberen Buchse als Drossel identifizieren. Der kleine Punkt rechts neben dem Spannungsregler ist offenbar ein Abblockkondensator. Von dort geht es direkt zum unteren Beinchen des oberen Spannungsregler, an dem man die Eingangsspannung messen kann. Damit ist klar, wo die neue Drossel anzuschließen ist.

Das Oszillatorsignal von der unteren, stillgelegten Buchse wird mit dem Kondensator gleichspannungsmäßig entkoppelt an den Quarzanschluss geführt. Da der Quarz hier leicht zugänglich ist, wurde er entfernt sich, das vermeidet Nebenwirkungen. Der richtige Anschluss kann experimentell ermittelt werden. Es ist der linke Pin, über den die Rückkopplung erfolgt, wenn der Quarz verwendet wird. Als Pegel sollte hier knapp 1 V effektiv anliegen. Bei zu fester Ankopplung neigt auch der SI5153 dazu, nur noch "Müll" in Form eines breitbandigen Störsignals zu liefern.

Die Induktivität der Drossel wurde auf 5µH erhöht, um auch dann einen hinreichend großen Scheinwiderstand zu haben, wenn die Gleichspannung mit dem Oszillatorsignal (ca. 26 MHz) zugeführt wird. Wichtig ist weniger der Wert, neben der Baugröße ist  die Resonanzfrequenz der Drossel entscheidend. Sie muss oberhalt von 144 MHz liegen. Andernfalls bestimmt der kapazitive Scheinwiderstand der Wicklungskapazität das Geschehen. Der im ersten Teil genannte Händler (R...) bietet zu allen Bauteilen Datenblätter an, die Auskunft geben.

So geht es mit der neuen Platinenversion!

Welches ist das älteste Handwerk?
Das Elektohandwerk!
Denn als Gott sprach: "Es werde Licht"
hatten die Elektriker schon vier Wochen vorher die Kabel gezogen.

  1. Satelliten
  2. Semco Terzo
  3. Kurzwelle digital
  4. Funkgeräte

Seite 1 von 2

  • 1
  • 2

Details

  • Antennen
  • Unsere Antennen
  • Hoch hinaus
  • Funkgeräte
  • Kurzwelle digital
  • Semco Terzo, Oldtimer
  • Satelliten
  • LNB-Umbau Teil 2
  • SDR für QO100
    • Bilder SDR

Interessen

  • Wir mögen:
  • Segeln
  • Holzbearbeitung
  • Garten
  • Projekte
  • Amateurfunk
  • Elektronik
  • Zur Startseite
  • Impressum
  • Datenschutz
  • Passwort vergessen?
  • Benutzername vergessen?